Instance Verification Kit (IVK)

mutex lock @ [10700+24+/linux-3.19-rc1/drivers/w1/w1_netlink.c]
Instance Signature: mutex

The Matching Pair Graph:


Function Name
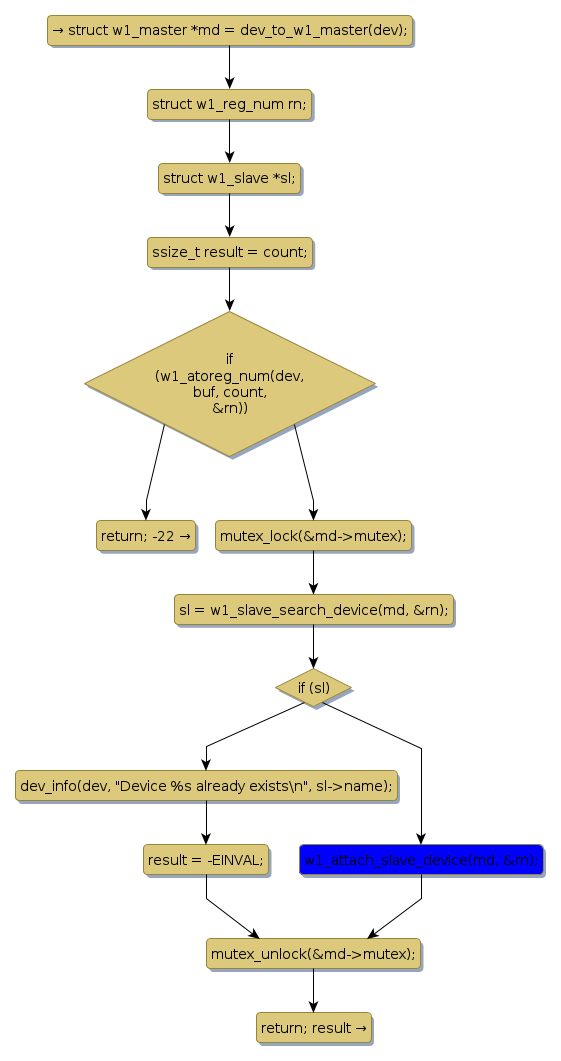
Control Flow Graph (CFG)
Events Flow Graph (EFG)
Source Correspondence
w1_attach_slave_device [17967+22+/linux-3.19-rc1/drivers/w1/w1.c]
w1_found_send_slave [8202+19+/linux-3.19-rc1/drivers/w1/w1_netlink.c]
w1_master_attribute_store_add [11589+29+/linux-3.19-rc1/drivers/w1/w1.c]
w1_process_command_addremove [9462+28+/linux-3.19-rc1/drivers/w1/w1_netlink.c]
w1_process_command_master [10026+25+/linux-3.19-rc1/drivers/w1/w1_netlink.c]
w1_reconnect_slaves [21401+19+/linux-3.19-rc1/drivers/w1/w1.c]
w1_slave_found [22674+14+/linux-3.19-rc1/drivers/w1/w1.c]